搜索
西班牙华人网 首页 头条 华人 查看内容

回国难上加难! 必须要在登机前5天内完成核酸检测!

2020-7-22 01:23| 发布者:bbstest| 查看:2625| 评论:0

摘要:根据民航局官网7月21日最新消息,为确保国际旅行健康安全,降低疫情跨境传播风险,对来华航班乘客实行凭新冠病毒核酸检测阴性证明登机的做法,搭乘来华航班的中、外籍乘客在登机前5天内完成核酸检测。检测应在中国驻 ...
根据民航局官网7月21日最新消息,为确保国际旅行健康安全,降低疫情跨境传播风险,对来华航班乘客实行凭新冠病毒核酸检测阴性证明登机的做法,搭乘来华航班的中、外籍乘客在登机前5天内完成核酸检测。检测应在中国驻外使馆指定或认可的机构进行。

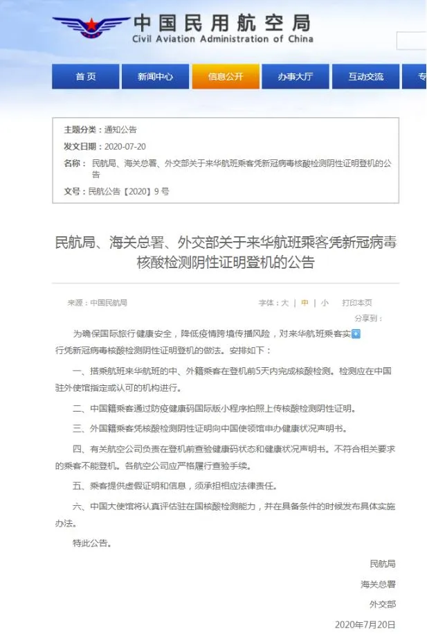
民航局、海关总署、外交部

关于来华航班乘客

凭新冠病毒核酸检测阴性证明

登机的公告


为确保国际旅行健康安全,降低疫情跨境传播风险,对来华航班乘客实行凭新冠病毒核酸检测阴性证明登机的做法。安排如下:


一、搭乘来华航班的中、外籍乘客在登机前5天内完成核酸检测。检测应在中国驻外使馆指定或认可的机构进行。


二、中国籍乘客通过防疫健康码国际版小程序拍照上传核酸检测阴性证明。


三、外国籍乘客凭核酸检测阴性证明向中国使领馆申办健康状况声明书。


四、有关航空公司负责在登机前查验健康码状态和健康状况声明书。不符合相关要求的乘客不能登机。各航空公司应严格履行查验手续。


五、乘客提供虚假证明和信息,须承担相应法律责任。


六、中国大使馆将认真评估驻在国核酸检测能力,并在具备条件的时候发布具体实施办法。


特此公告。


民航局

海关总署

外交部

2020年7月20日



此消息一出,立刻炸了锅!原本就困难重重的回国路,现在更难了...许多华人网友对需要提供核酸检测报告的要求十分不满,两万多的机票抢不到,现在再出个新政策,让人怎么回国?


路过

雷人

握手

鲜花

鸡蛋

最新评论

相关分类

图文热点

热门推荐